- 1
- 2
- 3
- 4
- 5
LED 色温控制芯片MST1028 手册
资料介绍
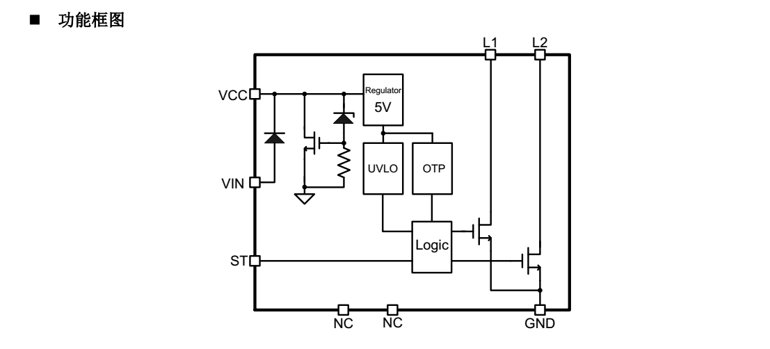
MST1028 是 一 款 单 片集 成 有 双 路 高 压 功 率MOSFET 的 LED 色温控制芯片
其输入绝对耐压可达 120V。
主要应用于 LED 照明领域。
MST1028 集成有双路 2.5Ω 的功率 MOSFET 作为 LED 色温切换开关,其绝对耐压可达 120V。
当控制端上电或掉电时, LED 的色温模式将发生切换。
内部的输入欠压预锁保护和过温保护将确保系统安全可靠运行。
MST1028 主要应用于家庭 LED 照明领域,现提供 SOP-8 的封装形式。
产品特点
集成双路 2.5Ω 功率 MOSFET
输入绝对耐压可达 120V
支持 LED 色温模式切换
超低静态电流 10uA,支持系统长时间待机
输入欠压预锁保护
过温保护
SOP-8 封装形式
应用
◆ 家用照明
◆ 其他 LED 照明
◆ 台灯




部分文件列表
| 文件名 | 大小 |
| MST1028_CN_Rev1.1.pdf | 450K |
最新上传
-
Lzhf918@ 打赏10.00元 3天前
-
21ic下载 打赏310.00元 3天前
用户:mulanhk
-
21ic下载 打赏310.00元 3天前
用户:lanmukk
-
21ic下载 打赏310.00元 3天前
用户:zhengdai
-
21ic下载 打赏240.00元 3天前
用户:江岚
-
21ic下载 打赏240.00元 3天前
用户:潇潇江南
-
21ic下载 打赏210.00元 3天前
用户:gsy幸运
-
21ic下载 打赏70.00元 3天前
用户:小猫做电路
-
21ic下载 打赏120.00元 3天前
用户:jh0355
-
21ic下载 打赏110.00元 3天前
用户:jh03551
-
21ic下载 打赏70.00元 3天前
用户:liqiang9090
-
21ic下载 打赏45.00元 3天前
用户:有理想666
-
21ic下载 打赏20.00元 3天前
用户:w178191520
-
21ic下载 打赏40.00元 3天前
用户:烟雨
-
21ic下载 打赏20.00元 3天前
用户:eaglexiong
-
21ic下载 打赏20.00元 3天前
用户:sun2152
-
21ic下载 打赏20.00元 3天前
用户:xuzhen1
-
21ic下载 打赏15.00元 3天前
用户:kk1957135547
-
21ic下载 打赏15.00元 3天前
用户:w993263495
-
21ic下载 打赏15.00元 3天前
用户:x15580286248
-
21ic下载 打赏15.00元 3天前
用户:w1966891335
-
小猫做电路 打赏830.00元 3天前
-
gsy幸运 打赏880.00元 3天前
-
zhengdai 打赏730.00元 3天前
-
21ic小能手 打赏10.00元 3天前
-
21ic小能手 打赏10.00元 3天前
-
21ic小能手 打赏5.00元 3天前
资料:STM32智能交流电检测
-
21ic小能手 打赏5.00元 3天前
-
21ic小能手 打赏5.00元 3天前
-
21ic小能手 打赏10.00元 3天前
-
21ic小能手 打赏10.00元 3天前
-
21ic小能手 打赏15.00元 3天前
-
21ic小能手 打赏10.00元 3天前
-
21ic小能手 打赏10.00元 3天前
-
21ic小能手 打赏5.00元 3天前
-
21ic小能手 打赏5.00元 3天前
-
21ic小能手 打赏5.00元 3天前
-
21ic小能手 打赏5.00元 3天前
-
21ic小能手 打赏5.00元 3天前
-
21ic小能手 打赏5.00元 3天前




全部评论(0)