- 1
- 2
- 3
- 4
- 5
【全套】基于51智能温控风扇 程序 仿真 PCB 报告 答辩PPT 原理图 原创
资料介绍
2.1 设计要求
(1)电风扇的风速有3种状态,其中设上限温度值、下限温度值;
(2)电风扇接收到实时温度低于下限值风扇工作将自动停止运转;
(3)电风扇在温度介于上下限值档之间时进行1档运转;
(4)电风扇会在温度达到上限时进行2档运转。
2.2 系统结构
本系统由集成温度传感器、单片机、四位一体LED数码管、74HC573驱动芯片和其他一些外围器件组成。使用STC89C52单片机编程控制,可以通过修改程序来实现不同用户对不同温度的降温需求。系统结构框图如图2-1所示:
图2-1 系统结构框图
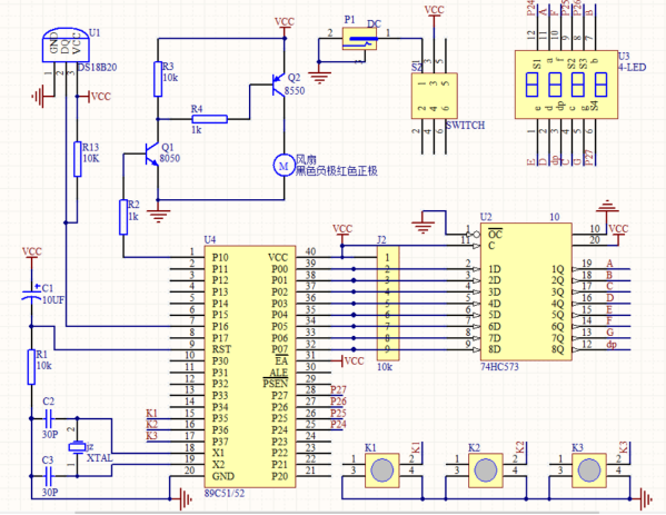
2.3 设计的智能温控风扇电路原理图
图2-2 智能温控风扇电路原理图
3 设计方案
3.1 控制核心模块介绍
控制核心模块由 AT89C52单片机充当,通过软件编程的方法,利用数码管显示实时温度,且连接按键,使用户准确把控环境温度细微的变化,满足各种需求。STC89C52是一种低功耗、高性能CMOS 8位微控制器,具有8K字节系统可编程flash存储器。
图3-1 STC89C52单片机引脚图
部分文件列表
| 文件名 | 大小 |
| 41.【全套】基于51智能温控风扇.zip | 3M |
最新上传
-
21ic小能手 打赏5.00元 3天前
-
21ic小能手 打赏5.00元 3天前
-
21ic小能手 打赏5.00元 3天前
-
21ic小能手 打赏5.00元 3天前
-
21ic小能手 打赏5.00元 3天前
-
21ic小能手 打赏5.00元 3天前
-
21ic小能手 打赏5.00元 3天前
-
21ic小能手 打赏5.00元 3天前
-
21ic小能手 打赏5.00元 3天前
-
21ic小能手 打赏3.00元 3天前
-
21ic小能手 打赏5.00元 3天前
-
21ic小能手 打赏3.00元 3天前
-
21ic小能手 打赏3.00元 3天前
-
21ic小能手 打赏3.00元 3天前
-
21ic小能手 打赏3.00元 3天前
-
21ic小能手 打赏3.00元 3天前
-
21ic小能手 打赏5.00元 3天前
-
21ic小能手 打赏5.00元 3天前
-
21ic小能手 打赏5.00元 3天前
-
21ic小能手 打赏3.00元 3天前
-
21ic小能手 打赏3.00元 3天前
-
21ic小能手 打赏5.00元 3天前
-
21ic小能手 打赏5.00元 3天前
-
21ic小能手 打赏5.00元 3天前
-
21ic小能手 打赏5.00元 3天前
-
21ic小能手 打赏5.00元 3天前
-
21ic小能手 打赏5.00元 3天前
-
21ic小能手 打赏5.00元 3天前
-
21ic小能手 打赏3.00元 3天前
-
21ic小能手 打赏3.00元 3天前
-
21ic小能手 打赏3.00元 3天前
-
21ic小能手 打赏3.00元 3天前
-
21ic小能手 打赏3.00元 3天前
-
21ic小能手 打赏3.00元 3天前
-
21ic小能手 打赏5.00元 3天前
-
21ic小能手 打赏5.00元 3天前
-
21ic小能手 打赏5.00元 3天前
-
21ic小能手 打赏5.00元 3天前
-
21ic小能手 打赏5.00元 3天前
-
21ic小能手 打赏5.00元 3天前




全部评论(0)