- 1
- 2
- 3
- 4
- 5
获得赏金
5.00元51单片机的金属探测器检测金属报警器设计(源程序+原理图+PCB+报告)
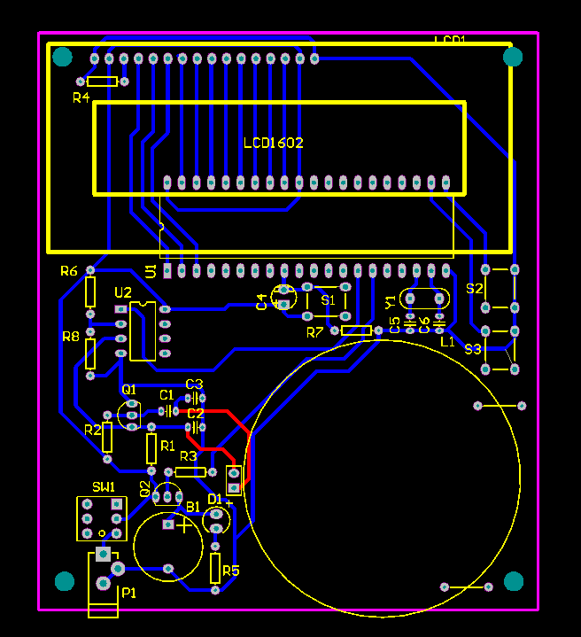
资料介绍




金属探测器是专门用来探测金属的仪器,广泛应用于工业生产、安检、娱乐等领域。采用新的原理,设计一个基于单片机的手持金属探测器,利用其检测人们随身携带的金属物品,如小刀、钢笔,甚至可以检测到香烟盒的铝薄。可随身携带,使用方便。
本文设计的金属探测是根据电磁感应原理制成的,将一金属置于变化的磁场当中时,根据电磁感应原理就会在金属内部产生涡流,涡流产生的磁场反过来又影响原磁场,这种变化可以转换为频率和幅值的变化,供相关电路进行检测。
由电容三点式振荡电路产生正弦波,对其放大和整形后,送入单片机,由单片机探测它频率的变化。当遇见金属时由于电磁感应原理原先建立起来的振荡将受到影响,频率将发生变化,单片机探测到这种变化后进行报警。
本文的金属探测器设计了接口,可以和外围的系统进行通讯,实现了与AT89S52管理的液晶显示及键盘组成的外围数据处理与显示模块的通信。对前端探测到的数据进行再处理和分析,并将结果显示在液晶屏幕上,并可以通过键盘对前端的探测精度进行设置。
本文完成了系统总体框架的设计,完成了硬件和软件的设计和联合调试。实验证明原理的应用,探测器的设计和制作是成功的,硬件线路设计和加工完好,软件编制正确,完成了操作功能。探测器具有稳定可靠的性能,待制作工艺改进后适于野外、户内和特殊场所的应用,具有应用价值、经济效益和社会效益。
部分文件列表
| 文件名 | 大小 |
| 177423249366.基于51单片机的金属探测器检测金属报警器设计(源程序+原理图+PCB+论文).zip | 10M |
- 21ic小能手打赏了5.00元
相关下载
- 2025版建设工程消防验收技术图集 高清彩图新...
- JBT4730.6-2005承压设备无损检测第6部分:涡...
- JBT4730.5-2005承压设备无损检测第5部分:渗...
- JBT4730.4-2005承压设备无损检测第4部分:磁...
- JBT4730.3-2005承压设备无损检测第3部分:超...
- JBT4730.2-2005承压设备无损检测第2部分:射...
- JBT4730.1-2005承压设备无损检测第1部分:通...
- HJ652-2013矿山生态环境保护与恢复治理方案(...
- HJ651-2013矿山生态环境保护与恢复治理技术规...
- HJ450-2008清洁生产标准印制电路板制造业
最新上传
-
21ic小能手 打赏5.00元 4小时前
-
21ic小能手 打赏10.00元 4小时前
-
21ic小能手 打赏5.00元 4小时前
-
21ic小能手 打赏5.00元 4小时前
-
21ic小能手 打赏5.00元 4小时前
-
21ic小能手 打赏5.00元 3天前
-
21下载积分 打赏1.00元 3天前
用户:德才兼备
-
mulanhk 打赏1.00元 3天前
-
21ic小能手 打赏10.00元 3天前
-
21ic小能手 打赏5.00元 3天前
-
21ic小能手 打赏3.00元 3天前
-
21ic小能手 打赏5.00元 3天前
-
21ic小能手 打赏5.00元 3天前
-
21ic小能手 打赏10.00元 3天前
-
21ic小能手 打赏5.00元 3天前
-
21ic小能手 打赏5.00元 3天前
-
21ic小能手 打赏3.00元 3天前
-
21ic小能手 打赏3.00元 3天前
-
21ic小能手 打赏5.00元 3天前
-
21ic小能手 打赏5.00元 3天前
-
21ic小能手 打赏5.00元 3天前
-
21ic小能手 打赏5.00元 3天前
-
21ic小能手 打赏5.00元 3天前
-
21ic小能手 打赏5.00元 3天前
资料:数控电子负载-CH552
-
21ic小能手 打赏5.00元 3天前
-
21ic小能手 打赏5.00元 3天前
-
21ic下载 打赏310.00元 3天前
用户:zhengdai
-
21ic下载 打赏310.00元 3天前
用户:liqiang9090
-
21ic下载 打赏330.00元 3天前
用户:jh0355
-
21ic下载 打赏210.00元 3天前
用户:小猫做电路
-
21ic下载 打赏240.00元 3天前
用户:jh03551
-
21ic下载 打赏210.00元 3天前
用户:gsy幸运
-
21ic下载 打赏70.00元 3天前
用户:w178191520
-
21ic下载 打赏60.00元 3天前
用户:sun2152
-
21ic下载 打赏80.00元 3天前
用户:江岚
-
21ic下载 打赏60.00元 3天前
用户:xuzhen1
-
21ic下载 打赏20.00元 3天前
用户:kk1957135547
-
21ic下载 打赏40.00元 3天前
用户:潇潇江南
-
21ic下载 打赏20.00元 3天前
用户:w993263495
-
21ic下载 打赏20.00元 3天前
用户:w1966891335




全部评论(0)