- 1
- 2
- 3
- 4
- 5
获得赏金
5.00元51单片机的八路抢答器(全套)
资料介绍




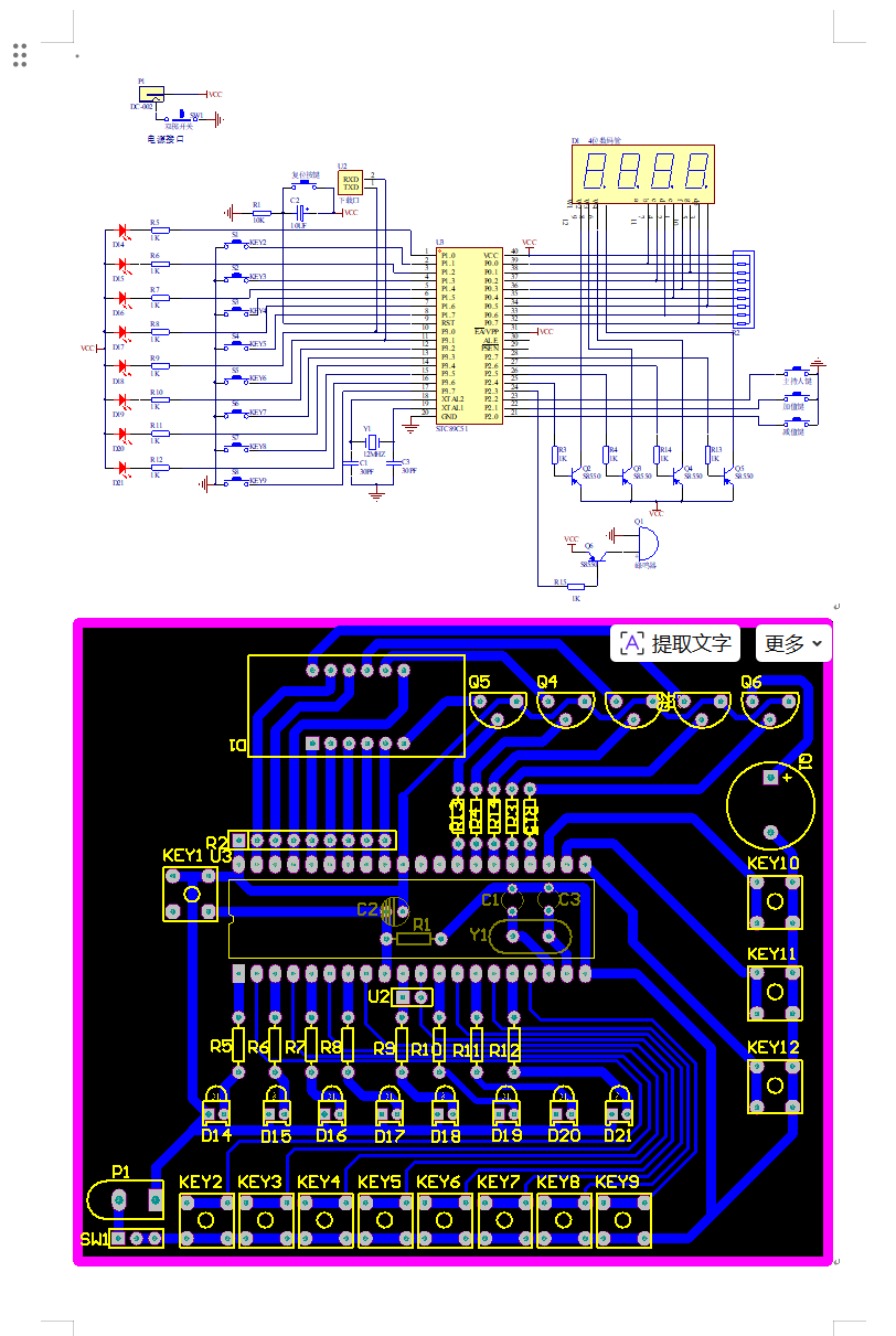
抢答器由计数器、寄存器、集成定时器和译码显示等组合、无线传输与接收、时序电路组成。可分为抢答电路,定时电路,报警电路,无线电路等几个单元部分。每个单元电路分别可以处理一些抢答竞赛中的基本问题。
本次课程设计设计的是一个多路定时无线抢答器,是一个多于两位选手参赛的一个抢答器,具有锁存和显示功能。同时有主持人控制系统的清零和抢答的开始。抢答开始后,若有任何一名选手按动抢答按钮,抢答器就会显示该选手编号直至系统被主持人清零,并有扬声器发出提示,同时其他人再抢答就无效了。这次设计的抢答器还有自动定时功能,主持人可以设定选手答题的时间。当主持人启动“开始”键后,定时器会自动减计时,这个会显示在显示器上。选手只有在抢答时间内抢答才有效,若在答题时间内没有选手答题,时间到时,报警电路就会发出警报亮灯并且禁止抢答。
2.2设计任务和要求
以单片机为核心,设计一个8位竞赛抢答器。
1)抢答器同时供8名选手或2个代表队比赛,分别用8个按钮S0-S7表示。
2)设置一个系统清除和抢答控制开关S,该开关由主持人控制。
3)抢答器具有锁存与显示功能。即选手按动按钮,锁存相应的编号,并在优先抢答选手的编号一直保持到主持人将系统清除为止。
4)抢答器具有定时抢答功能,且一次抢答的时间由主持人设定(如30s等)。当主持人启动“开始”按键后,定时器进行减计时,同时扬声器发出短暂的声响,声响持续时间为0.5s左右。
5)参赛选手在设定时间内进行抢答,抢答有效,定时器停止工作,显示器上显示选手编号和抢答时间,并保持到主持人将系统清除为止。
6)如果定时时间到,无人抢答,本次抢答无效,系统报警并禁止抢答,定时显示器上显示00;
7)设计出软件编程方法,并写出源代码;
8)主机与从机实现无线抢答
9)用PROTEUS进行仿真;
10)论文格式要符合学院的统一规定,结构要合符逻辑,表达要得体。
部分文件列表
| 文件名 | 大小 |
| 49.基于51单片机的八路抢答器(全套).zip | 921K |
- 21ic小能手打赏了5.00元
最新上传
-
21ic小能手 打赏5.00元 16小时前
-
21ic小能手 打赏5.00元 2天前
-
21ic下载 打赏310.00元 2天前
用户:gsy幸运
-
21ic下载 打赏310.00元 2天前
用户:小猫做电路
-
21ic下载 打赏360.00元 2天前
用户:mulanhk
-
21ic下载 打赏230.00元 2天前
用户:江岚
-
21ic下载 打赏230.00元 2天前
用户:潇潇江南
-
21ic下载 打赏210.00元 2天前
用户:zhengdai
-
21ic下载 打赏160.00元 2天前
用户:lanmukk
-
21ic下载 打赏130.00元 2天前
用户:jh03551
-
21ic下载 打赏110.00元 2天前
用户:liqiang9090
-
21ic下载 打赏110.00元 2天前
用户:jh0355
-
21ic小能手 打赏5.00元 2天前
-
21ic小能手 打赏5.00元 2天前
-
21ic小能手 打赏5.00元 2天前
-
21ic小能手 打赏5.00元 2天前
-
21ic下载 打赏20.00元 2天前
用户:w178191520
-
21ic下载 打赏30.00元 2天前
用户:sun2152
-
21ic下载 打赏30.00元 2天前
用户:xuzhen1
-
21ic下载 打赏20.00元 2天前
用户:w993263495
-
21ic下载 打赏15.00元 2天前
用户:kk1957135547
-
21ic下载 打赏15.00元 2天前
用户:eaglexiong
-
21ic下载 打赏15.00元 2天前
用户:w1966891335
-
21ic下载 打赏25.00元 2天前
用户:烟雨
-
21ic下载 打赏75.00元 2天前
用户:有理想666
-
21ic下载 打赏10.00元 2天前
用户:x15580286248
-
21ic下载 打赏40.00元 2天前
用户:xzxbybd
-
21ic下载 打赏10.00元 2天前
-
21ic下载 打赏10.00元 2天前
用户:sfgplj123
-
21ic下载 打赏10.00元 2天前
用户:dadengpao
-
21ic小能手 打赏10.00元 3天前
资料:自己编写的CRC校验工具
-
21ic小能手 打赏5.00元 3天前
-
21ic小能手 打赏10.00元 3天前
-
21ic小能手 打赏10.00元 3天前
-
shenzhenliugang 打赏5.00元 3天前
-
21ic小能手 打赏5.00元 3天前
-
21ic小能手 打赏5.00元 3天前
-
21ic小能手 打赏10.00元 3天前
-
21ic小能手 打赏5.00元 3天前
-
21ic小能手 打赏5.00元 3天前




全部评论(0)