- 1
- 2
- 3
- 4
- 5
获得赏金
5.00元数控电子负载-CH552
资料介绍
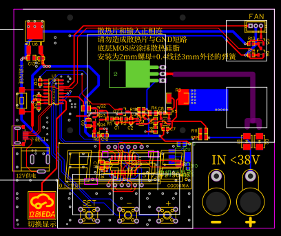
暂时程序功能:电压显示00.0V-40.0V(0-255) 电流设定0.00A-3.18A(0-255)数码管亮度8级调整(长按SET保存后当前设置电流也会保存)演示视频链接: 散热器固定孔距为43mm,孔直径为2mm,一般显卡散热器。程序提供HEX和Data Flash。下载的时候请按下图设置
原理图


部分文件列表
| 文件名 | 大小 |
| 数控电源.zip | 2M |
- 21ic小能手打赏了5.00元
最新上传
-
21ic小能手 打赏5.00元 17小时前
-
21ic小能手 打赏5.00元 2天前
-
21ic下载 打赏310.00元 2天前
用户:gsy幸运
-
21ic下载 打赏310.00元 2天前
用户:小猫做电路
-
21ic下载 打赏360.00元 2天前
用户:mulanhk
-
21ic下载 打赏230.00元 2天前
用户:江岚
-
21ic下载 打赏230.00元 2天前
用户:潇潇江南
-
21ic下载 打赏210.00元 2天前
用户:zhengdai
-
21ic下载 打赏160.00元 2天前
用户:lanmukk
-
21ic下载 打赏130.00元 2天前
用户:jh03551
-
21ic下载 打赏110.00元 2天前
用户:liqiang9090
-
21ic下载 打赏110.00元 2天前
用户:jh0355
-
21ic小能手 打赏5.00元 2天前
-
21ic小能手 打赏5.00元 2天前
-
21ic小能手 打赏5.00元 2天前
-
21ic小能手 打赏5.00元 2天前
-
21ic下载 打赏20.00元 2天前
用户:w178191520
-
21ic下载 打赏30.00元 2天前
用户:sun2152
-
21ic下载 打赏30.00元 2天前
用户:xuzhen1
-
21ic下载 打赏20.00元 2天前
用户:w993263495
-
21ic下载 打赏15.00元 2天前
用户:kk1957135547
-
21ic下载 打赏15.00元 2天前
用户:eaglexiong
-
21ic下载 打赏15.00元 2天前
用户:w1966891335
-
21ic下载 打赏25.00元 2天前
用户:烟雨
-
21ic下载 打赏75.00元 2天前
用户:有理想666
-
21ic下载 打赏10.00元 2天前
用户:x15580286248
-
21ic下载 打赏40.00元 2天前
用户:xzxbybd
-
21ic下载 打赏10.00元 2天前
-
21ic下载 打赏10.00元 2天前
用户:sfgplj123
-
21ic下载 打赏10.00元 2天前
用户:dadengpao
-
21ic小能手 打赏10.00元 3天前
资料:自己编写的CRC校验工具
-
21ic小能手 打赏5.00元 3天前
-
21ic小能手 打赏10.00元 3天前
-
21ic小能手 打赏10.00元 3天前
-
shenzhenliugang 打赏5.00元 3天前
-
21ic小能手 打赏5.00元 3天前
-
21ic小能手 打赏5.00元 3天前
-
21ic小能手 打赏10.00元 3天前
-
21ic小能手 打赏5.00元 3天前
-
21ic小能手 打赏5.00元 3天前




全部评论(0)