- 1
- 2
- 3
- 4
- 5
获得赏金
5.00元51单片机的酒精浓度检测系统设计(全套)
资料介绍



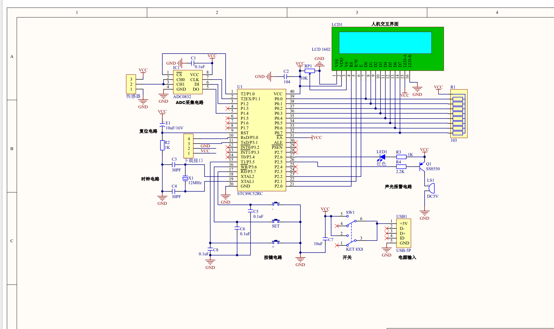
基于 51 单片机的酒精浓度检测系统功能描述
1. 数据采集功能
系统核心通过 MQ-3 酒精传感器完成酒精浓度信号采集,传感器将环境中酒精气体浓度转化为模拟电压信号;51 单片机内置 A/D 转换模块(或外接 ADC0832 模数转换芯片),对模拟信号进行采样、量化,将电压值转换为数字量,采样频率可设置为 10Hz,确保数据采集的实时性与稳定性;同时加入硬件滤波电路,滤除环境干扰导致的信号波动,提升采集精度。
2. 数据处理与浓度换算功能
单片机内置算法对采集到的数字信号进行处理,基于 MQ-3 传感器的电压 - 浓度标定曲线,将数字量换算为实际酒精浓度值(单位:mg/L);设置数据校验机制,剔除异常采样值,取连续 5 次有效数据的平均值作为最终检测结果,避免单次采样误差;预设浓度阈值(如 20mg/L 为酒驾阈值、80mg/L 为醉驾阈值),完成浓度与阈值的实时比对。
3. 浓度显示功能
外接 LCD1602 液晶显示屏,实时显示当前检测到的酒精浓度数值,同时标注浓度单位;显示屏同步显示系统工作状态(如 “检测中”“正常”“超标”),直观反馈检测结果;当浓度超过阈值时,显示屏背光自动闪烁,强化视觉提醒效果。
4. 声光报警功能
当检测到酒精浓度超过预设阈值时,单片机触发声光报警模块:控制蜂鸣器发出间断式报警音(频率 1kHz),同时驱动 LED 警示灯(红色)高频闪烁;报警阈值可通过外接按键分级设置(酒驾 / 醉驾两级报警),未超标时绿色 LED 常亮,指示系统正常;报警状态可通过按键手动解除,或在浓度降至安全值后自动停止。
5. 系统控制与扩展功能
配备按键模块,支持手动校准传感器零点、调整报警阈值、切换显示模式(浓度值 / 百分比);预留串口通信接口(UART),可与上位机(PC)通信,实现检测数据的上传、存储与分析;低功耗设计,支持电池供电,单片机在无操作时进入休眠模式,降低功耗,延长续航。
部分文件列表
| 文件名 | 大小 |
| 60.基于51单片机的酒精浓度.zip | 16M |
- 21ic小能手打赏了5.00元
最新上传
-
21ic小能手 打赏5.00元 17小时前
-
21ic小能手 打赏5.00元 2天前
-
21ic下载 打赏310.00元 2天前
用户:gsy幸运
-
21ic下载 打赏310.00元 2天前
用户:小猫做电路
-
21ic下载 打赏360.00元 2天前
用户:mulanhk
-
21ic下载 打赏230.00元 2天前
用户:江岚
-
21ic下载 打赏230.00元 2天前
用户:潇潇江南
-
21ic下载 打赏210.00元 2天前
用户:zhengdai
-
21ic下载 打赏160.00元 2天前
用户:lanmukk
-
21ic下载 打赏130.00元 2天前
用户:jh03551
-
21ic下载 打赏110.00元 2天前
用户:liqiang9090
-
21ic下载 打赏110.00元 2天前
用户:jh0355
-
21ic小能手 打赏5.00元 2天前
-
21ic小能手 打赏5.00元 2天前
-
21ic小能手 打赏5.00元 2天前
-
21ic小能手 打赏5.00元 2天前
-
21ic下载 打赏20.00元 2天前
用户:w178191520
-
21ic下载 打赏30.00元 2天前
用户:sun2152
-
21ic下载 打赏30.00元 2天前
用户:xuzhen1
-
21ic下载 打赏20.00元 2天前
用户:w993263495
-
21ic下载 打赏15.00元 2天前
用户:kk1957135547
-
21ic下载 打赏15.00元 2天前
用户:eaglexiong
-
21ic下载 打赏15.00元 2天前
用户:w1966891335
-
21ic下载 打赏25.00元 2天前
用户:烟雨
-
21ic下载 打赏75.00元 2天前
用户:有理想666
-
21ic下载 打赏10.00元 2天前
用户:x15580286248
-
21ic下载 打赏40.00元 2天前
用户:xzxbybd
-
21ic下载 打赏10.00元 2天前
-
21ic下载 打赏10.00元 2天前
用户:sfgplj123
-
21ic下载 打赏10.00元 2天前
用户:dadengpao
-
21ic小能手 打赏10.00元 3天前
资料:自己编写的CRC校验工具
-
21ic小能手 打赏5.00元 3天前
-
21ic小能手 打赏10.00元 3天前
-
21ic小能手 打赏10.00元 3天前
-
shenzhenliugang 打赏5.00元 3天前
-
21ic小能手 打赏5.00元 3天前
-
21ic小能手 打赏5.00元 3天前
-
21ic小能手 打赏10.00元 3天前
-
21ic小能手 打赏5.00元 3天前
-
21ic小能手 打赏5.00元 3天前




全部评论(0)