- 1
- 2
- 3
- 4
- 5
STM32基于物联网的户外环境监测系统设计
资料介绍
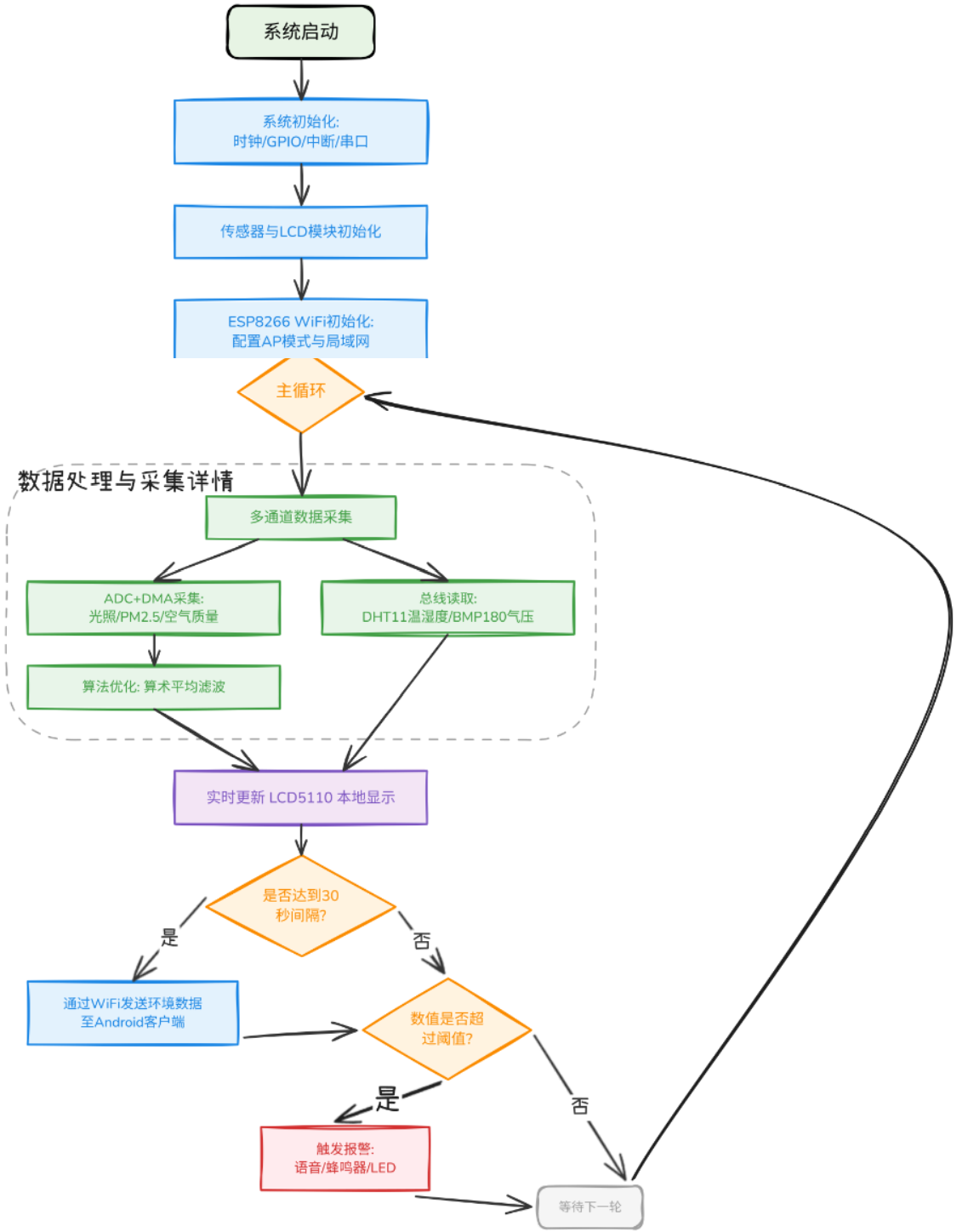
思维导图:

初始化阶段:包括 STM32 基础外设(时钟、GPIO、中断等)的配置
,以及传感器和 WiFi 模块(AP 模式)的初始设置 。 数据采集核心:
ADC+DMA:用于高效采集光照强度、PM2.5 和空气质量等模拟量
。 算法滤波:对模拟信号进行算术平均处理以保证精度
。 数字总线:通过单总线读取 DHT11,通过 I2C 读取 BMP180
。 显示与交互:采集的数据会同步更新至本地 Nokia 5110 液晶屏
。 远程监控与报警:
定时发送:系统每隔 30 秒将封装好的数据通过 WiFi 发送至手机 APP
。 阈值判断:系统会实时对比采集值与设定阈值,一旦超标即启动报警系统(语音、蜂鸣器、LED)
。

部分文件列表
| 文件名 | 大小 |
| STM32基于物联网的户外环境监测系统设计.zip | 13M |
最新上传
-
21ic小能手 打赏10.00元 9小时前
-
21ic小能手 打赏10.00元 9小时前
-
21ic小能手 打赏5.00元 9小时前
资料:STM32智能交流电检测
-
21ic小能手 打赏5.00元 9小时前
-
21ic小能手 打赏5.00元 9小时前
-
21ic小能手 打赏10.00元 9小时前
-
21ic小能手 打赏10.00元 3天前
-
21ic小能手 打赏15.00元 3天前
-
21ic小能手 打赏10.00元 3天前
-
21ic小能手 打赏10.00元 3天前
-
21ic小能手 打赏5.00元 3天前
-
21ic小能手 打赏5.00元 3天前
-
21ic小能手 打赏5.00元 3天前
-
21ic小能手 打赏5.00元 3天前
-
21ic小能手 打赏5.00元 3天前
-
21ic小能手 打赏5.00元 3天前
-
21ic小能手 打赏5.00元 3天前
-
21ic小能手 打赏10.00元 3天前
-
21ic小能手 打赏5.00元 3天前
-
21ic小能手 打赏10.00元 3天前
-
21ic小能手 打赏10.00元 3天前
-
21ic小能手 打赏5.00元 3天前
-
21ic小能手 打赏5.00元 3天前
-
21ic小能手 打赏5.00元 3天前
-
21ic下载 打赏310.00元 3天前
用户:gsy幸运
-
21ic下载 打赏310.00元 3天前
用户:小猫做电路
-
21ic下载 打赏360.00元 3天前
用户:mulanhk
-
21ic下载 打赏230.00元 3天前
用户:江岚
-
21ic下载 打赏230.00元 3天前
用户:潇潇江南
-
21ic下载 打赏210.00元 3天前
用户:zhengdai
-
21ic下载 打赏160.00元 3天前
用户:lanmukk
-
21ic下载 打赏130.00元 3天前
用户:jh03551
-
21ic下载 打赏110.00元 3天前
用户:liqiang9090
-
21ic下载 打赏110.00元 3天前
用户:jh0355
-
21ic小能手 打赏5.00元 3天前
-
21ic小能手 打赏5.00元 3天前
-
21ic小能手 打赏5.00元 3天前
-
21ic小能手 打赏5.00元 3天前
-
21ic下载 打赏20.00元 3天前
用户:w178191520
-
21ic下载 打赏30.00元 3天前
用户:sun2152




全部评论(0)