- 1
- 2
- 3
- 4
- 5
获得赏金
5.00元51单片机的串口音乐和弹琴程序 仿真 原创
资料介绍


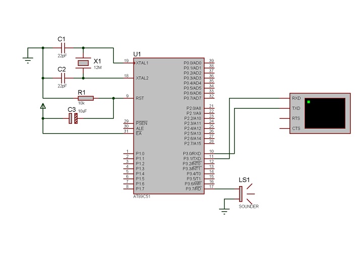
基于 51 单片机的串口音乐和弹琴功能描述(分点版)
1. 实验核心目标
以 STC89C52 型 51 单片机为核心,实现串口接收音乐指令播放旋律、按键模拟弹琴的双模式功能,验证 51 单片机串口通信、定时器 PWM 发声、按键扫描及音调编码解析能力,掌握音频信号生成与串口指令交互逻辑。
2. 硬件电路设计
发声模块:蜂鸣器(接 P1.0)配合三极管放大电路,通过定时器产生不同频率 PWM 波驱动发声;
输入模块:8 个独立按键(接 P3 口)模拟钢琴按键(对应 Do-Re-Mi 等 8 个基础音调),支持手动弹琴;
通信模块:MAX232 电平转换模块接单片机 TX/RX 引脚,实现与电脑串口通信,接收音乐指令;
辅助模块:LED 灯(接 P2 口)同步显示当前播放音调,5V 电源供电并加滤波电容稳定输出。
3. 软件功能实现(基于 Keil C51 编程)
音调生成:编写不同音调频率的定时器配置子程序,通过改变定时器初值生成对应频率方波驱动蜂鸣器;
串口模式:配置串口波特率 9600,解析电脑发送的 “音调 + 时长” 指令帧,按指令自动播放预设音乐;
弹琴模式:按键消抖扫描,识别按下的按键对应音调,触发蜂鸣器发声,松开按键停止,支持多键防冲突。
部分文件列表
| 文件名 | 大小 |
| 26基于51单片机的串口音乐和弹琴.zip | 291K |
- 21ic小能手打赏了5.00元
最新上传
-
21ic小能手 打赏5.00元 59分钟前
-
21ic小能手 打赏5.00元 1小时前
-
21ic小能手 打赏5.00元 1小时前
-
21ic小能手 打赏5.00元 1小时前
-
21ic小能手 打赏5.00元 1小时前
-
21ic小能手 打赏5.00元 1小时前
-
21ic小能手 打赏5.00元 1小时前
-
21ic小能手 打赏5.00元 19小时前
资料:红外接收管批量测试验证板
-
21ic小能手 打赏5.00元 19小时前
-
21ic小能手 打赏5.00元 19小时前
-
21ic小能手 打赏5.00元 19小时前
-
21ic小能手 打赏10.00元 23小时前
-
21ic小能手 打赏5.00元 23小时前
-
21ic小能手 打赏5.00元 23小时前
-
21ic小能手 打赏5.00元 1天前
-
21ic小能手 打赏5.00元 1天前
-
21ic小能手 打赏5.00元 1天前
-
21ic小能手 打赏5.00元 1天前
-
21ic小能手 打赏5.00元 1天前
-
21ic小能手 打赏5.00元 1天前
-
21ic小能手 打赏5.00元 1天前
-
21ic小能手 打赏5.00元 1天前
-
21ic小能手 打赏5.00元 1天前
-
21ic小能手 打赏10.00元 1天前
-
21ic小能手 打赏5.00元 1天前
-
21ic小能手 打赏5.00元 1天前
-
21ic小能手 打赏5.00元 1天前
-
21ic小能手 打赏5.00元 2天前
-
21ic小能手 打赏5.00元 2天前
-
21ic小能手 打赏5.00元 2天前
-
21ic小能手 打赏10.00元 2天前
-
21ic小能手 打赏10.00元 2天前
-
21ic小能手 打赏5.00元 2天前
-
21ic小能手 打赏5.00元 2天前
-
21ic小能手 打赏5.00元 2天前
-
21ic小能手 打赏10.00元 2天前
-
21ic小能手 打赏10.00元 2天前
-
21ic小能手 打赏5.00元 2天前
-
21ic小能手 打赏5.00元 2天前
-
21ic小能手 打赏5.00元 2天前
资料:模电课设:直流稳压电源




全部评论(0)