- 1
- 2
- 3
- 4
- 5
51光敏电阻的单片机LCD显示照度计程序 仿真 PCB 报告 原创
资料介绍

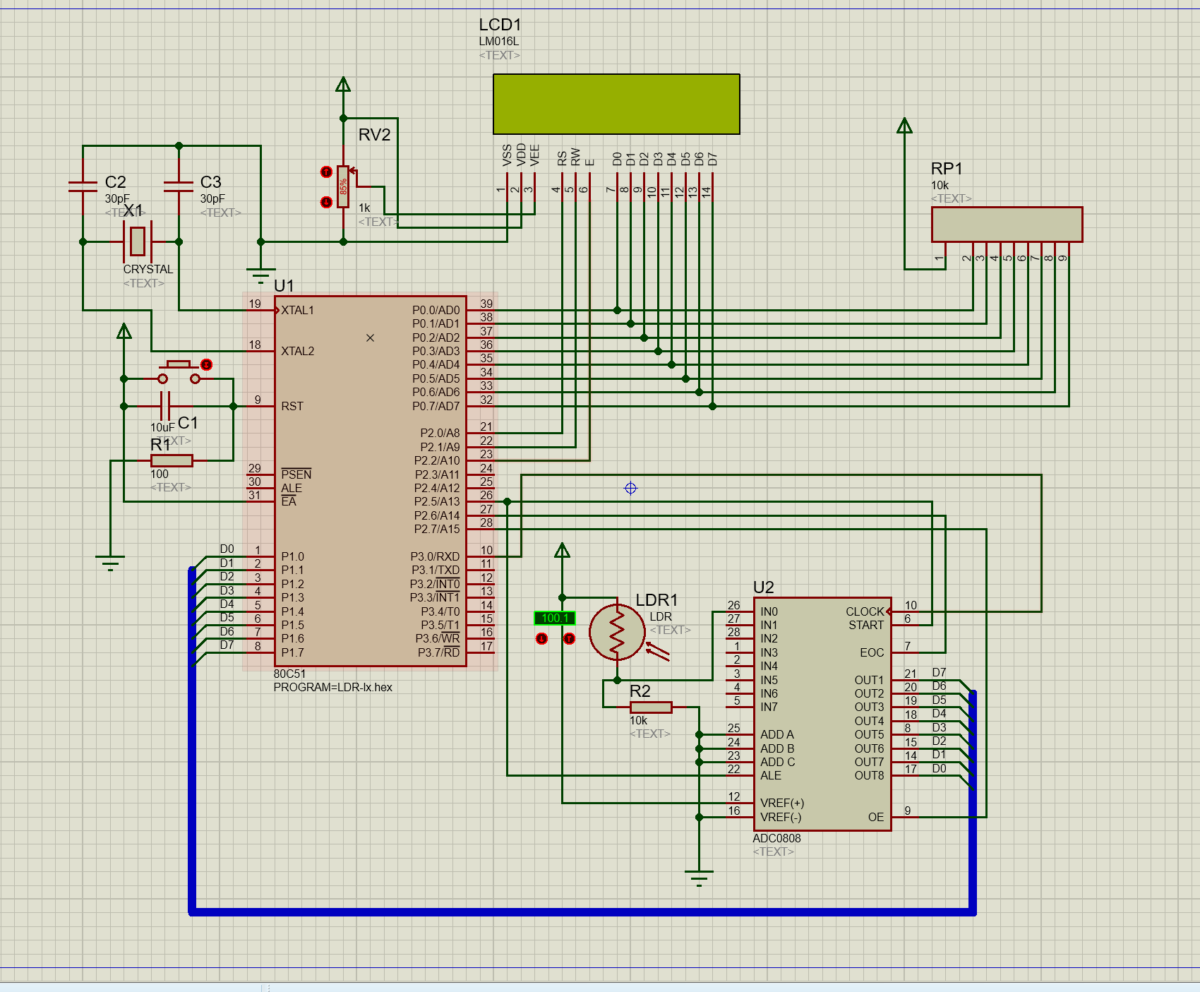
基于 51 单片机的 LCD 显示照度计功能描述
一、核心照度采集与转换功能
高精度光照采集:采用光敏电阻与分压电路组成模拟检测模块,51 单片机通过内置 ADC(或外置 ADC0832)采集电压信号,将光强变化转化为 0-5V 模拟电压,采样频率 10Hz,确保数据实时性。
数据精准转换:单片机内置校准算法,将采集到的电压值换算为照度值(单位:lux),量程覆盖 0-20000lux,误差≤5%,适配室内外不同光照场景的测量需求。
二、LCD 可视化显示功能
多参数显示:通过 1602 液晶显示屏实时显示当前照度值、单位(lux)及测量状态;支持背光自动调节,光照过暗时单片机触发 LCD 背光开启,保证显示清晰。
数据刷新与存储:照度值每秒刷新 1 次,短按按键可将当前数值存入单片机 EEPROM,最多存储 10 组历史数据,长按可查看存储的最大值 / 最小值,方便数据对比分析。
自定义报警阈值:配备 “上调”“下调”“确认” 按键,可设置照度上限 / 下限阈值(如低于 50lux 或高于 10000lux),单片机实时对比测量值与阈值,超出范围时触发蜂鸣器和 LED 报警。
部分文件列表
| 文件名 | 大小 |
| 177107909338.C51_LCD_Light-master.zip | 788K |
最新上传
-
21ic小能手 打赏5.00元 3天前
-
21ic小能手 打赏5.00元 3天前
-
21ic小能手 打赏5.00元 3天前
-
21ic小能手 打赏5.00元 3天前
-
21ic小能手 打赏5.00元 3天前
-
21ic小能手 打赏5.00元 3天前
-
21ic小能手 打赏5.00元 3天前
-
21ic小能手 打赏5.00元 3天前
-
21ic小能手 打赏5.00元 3天前
-
21ic小能手 打赏3.00元 3天前
-
21ic小能手 打赏5.00元 3天前
-
21ic小能手 打赏3.00元 3天前
-
21ic小能手 打赏3.00元 3天前
-
21ic小能手 打赏3.00元 3天前
-
21ic小能手 打赏3.00元 3天前
-
21ic小能手 打赏3.00元 3天前
-
21ic小能手 打赏5.00元 3天前
-
21ic小能手 打赏5.00元 3天前
-
21ic小能手 打赏5.00元 3天前
-
21ic小能手 打赏3.00元 3天前
-
21ic小能手 打赏3.00元 3天前
-
21ic小能手 打赏5.00元 3天前
-
21ic小能手 打赏5.00元 3天前
-
21ic小能手 打赏5.00元 3天前
-
21ic小能手 打赏5.00元 3天前
-
21ic小能手 打赏5.00元 3天前
-
21ic小能手 打赏5.00元 3天前
-
21ic小能手 打赏5.00元 3天前
-
21ic小能手 打赏3.00元 3天前
-
21ic小能手 打赏3.00元 3天前
-
21ic小能手 打赏3.00元 3天前
-
21ic小能手 打赏3.00元 3天前
-
21ic小能手 打赏3.00元 3天前
-
21ic小能手 打赏3.00元 3天前
-
21ic小能手 打赏5.00元 3天前
-
21ic小能手 打赏5.00元 3天前
-
21ic小能手 打赏5.00元 3天前
-
21ic小能手 打赏5.00元 3天前
-
21ic小能手 打赏5.00元 3天前
-
21ic小能手 打赏5.00元 3天前




全部评论(0)