- 1
- 2
- 3
- 4
- 5
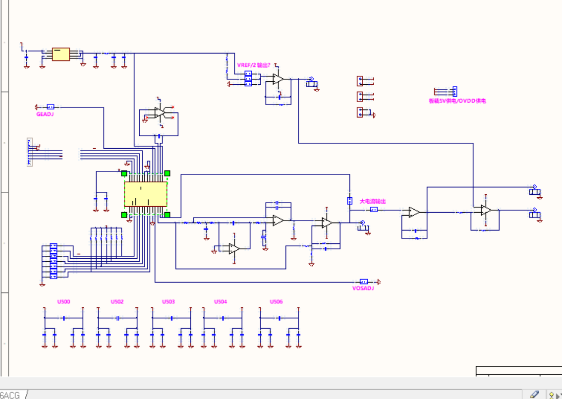
LTC2756 18位乘法串行输入电流输出数模转换器DAC模块ALTIUM原理图+PCB文件
资料介绍
LTC2756 18位乘法串行输入电流输出数模转换器DAC模块ALTIUM原理图+PCB文件,硬件4层板设计,大小为66mmx39mm,ALTIUM设计的工程文件,包括完整的原理图和PCB文件,可以做为你的设计参考。 原理图器件列表: Library Component Count : 14 Name Description ---------------------------------------------------------------------------------------------------- AD8397ARDZ Imported Capacitor CAP.,1uF,X74,10V,10%,1206 Header 10X1 2.54 Header, 100mil, 2x1_1Header, 100mil, 2x1, Tin plated, TH Header, 100mil, 3x1 Header, 100mil, 3x1, Tin plated, TH KJDZ-2 快接端子 LT1012 LT1012 LT1360 LT1360 LTC2054_1 LTC2054 LTC2756AIG LTC2756AIG LTC6244 Imported LTC6655 LTC6655 Resistor RES.,1K OHMS,5%,1/16W,0603 SMA-KE CONNECTOR, SHEILDED, END LAUNCH JACK, GOLD PLATED, FOR 0.062 PCB, EDGE MOUNTED




部分文件列表
| 文件名 | 文件大小 | 修改时间 |
| ltc2756acg.SchDoc | 853KB | 2016-07-15 10:52:30 |
| ltc2756acg.PcbDoc | 1052KB | 2016-07-15 10:49:24 |
| ltc2756acg.PrjPCB | 191KB | 2016-06-21 10:11:36 |
| LTC2756 18位电流输出DAC的PCB图/ltc2756acg.IntLib | 43KB | 2017-06-19 14:27:42 |
| LTC2756 18位电流输出DAC的PCB图/ltc2756acg.PcbDoc | 778KB | 2017-06-19 14:33:00 |
| LTC2756 18位电流输出DAC的PCB图/ltc2756acg.PcbDoc.htm | 6KB | 2017-06-19 14:26:30 |
| LTC2756 18位电流输出DAC的PCB图/ltc2756acg.PcbLib | 1KB | 2017-06-13 12:16:42 |
| LTC2756 18位电流输出DAC的PCB图/ltc2756acg.PrjPCB | 192KB | 2017-06-19 14:33:02 |
| LTC2756 18位电流输出DAC的PCB图/ltc2756acg.PrjPCBStructure | 1KB | 2017-06-13 12:16:54 |
| LTC2756 18位电流输出DAC的PCB图/ltc2756acg.SchDoc | 853KB | 2016-07-15 10:52:30 |
| LTC2756 18位电流输出DAC的PCB图/ltc2756acg.xlsx | 11KB | 2017-06-13 12:18:08 |
| ... | ||
最新上传
-
21ic小能手 打赏5.00元 3天前
-
21ic小能手 打赏10.00元 3天前
-
21ic小能手 打赏5.00元 3天前
-
21ic小能手 打赏10.00元 3天前
资料:全差分运算跨导放大器设计
-
zhengdai 打赏1000.00元 3天前
资料:STM32IAP使用说明
-
gsy幸运 打赏955.00元 3天前
资料:STM32IAP使用说明
-
小猫做电路 打赏855.00元 3天前
资料:STM32IAP使用说明
-
21ic小能手 打赏310.00元 3天前
用户:zhengdai
-
21ic小能手 打赏320.00元 3天前
用户:liqiang9090
-
21ic小能手 打赏310.00元 3天前
用户:gsy幸运
-
21ic小能手 打赏270.00元 3天前
用户:jh03551
-
21ic小能手 打赏240.00元 3天前
用户:小猫做电路
-
21ic小能手 打赏210.00元 3天前
用户:w178191520
-
21ic小能手 打赏90.00元 3天前
用户:kkfjenui
-
21ic小能手 打赏60.00元 3天前
用户:liao6
-
21ic小能手 打赏60.00元 3天前
用户:w1966891335
-
21ic小能手 打赏90.00元 3天前
用户:jh0355
-
21ic小能手 打赏30.00元 3天前
用户:xuzhen1
-
21ic小能手 打赏30.00元 3天前
用户:sun2152
-
21ic小能手 打赏50.00元 3天前
用户:xzxbybd
-
21ic小能手 打赏50.00元 3天前
用户:mulanhk
-
21ic小能手 打赏20.00元 3天前
用户:x15580286248
-
21ic小能手 打赏15.00元 3天前
用户:w993263495
-
21ic小能手 打赏30.00元 3天前
用户:玉落彼岸
-
21ic小能手 打赏20.00元 3天前
用户:铁蛋锅
-
21ic小能手 打赏10.00元 3天前
用户:zmcch
-
21ic小能手 打赏10.00元 3天前
-
21ic下载 打赏1.00元 3天前
用户:zzcyolo
-
21ic下载 打赏1.00元 3天前
用户:玉落彼岸
-
21ic小能手 打赏10.00元 3天前
-
21ic小能手 打赏10.00元 3天前
-
21ic小能手 打赏10.00元 3天前
-
sdqdjqk 打赏1.00元 3天前
-
21ic小能手 打赏10.00元 3天前
-
wisdomlin 打赏1.00元 3天前
-
21ic小能手 打赏10.00元 3天前
-
799902619 打赏1.00元 3天前
资料:新立新龙软件
-
21ic小能手 打赏10.00元 3天前
-
21ic小能手 打赏10.00元 3天前
-
21ic小能手 打赏10.00元 3天前




全部评论(0)